SRM Easwari Engineering College Grievance Redressal Cell : srmeaswari.ac.in
Organisation : SRM Easwari Engineering College
Facility Name : Grievance Redressal Cell
Applicable For : Students of RM Easwari Engineering College
Website : https://srmeaswari.ac.in/grievance-redressal-cell/
| Want to ask a question / comment on this post? Go to bottom of this page. |
|---|
SRM Easwari Grievance Redressal Cell
The Grievance Redressal Cell was constituted to probe into the student grievances. The Grievance Redressal Cell attempts to address genuine problems and complaints of students whatever be the nature of the problem.
Related / Similar Facility : AICTE Online Grievance Redressal

Objective
** To create a platform where students can point out their problems, regarding academic and non academic matters.
** Get suggestions from the students for improvement.
** Take necessary steps for improvement in the light of grievances.
Functional Committee
| S.No. | Name of the Faculty | Department | Mobile Number | Email ID | |
| 1 | Dr. S.Kayalvizhi | CSE | 9840094236 | kayalvizhi.s@eec.srmrmp.edu.in | |
| 2 | Mrs.B.Saraswathy | High Court,Chennai | 9381041483 | saraswati_adv@yahoo.com | |
| 3 | Mrs.K.Abirami | ECE | 9840803070 | abirami.k@eec.srmrmp.edu.in | |
| 4 | Mrs.D.ChandraKala | EEE | 9791021444 | chandrakala.d@eec.srmrmp.edu.in | |
| 5 | Ms.M.Hema | IT | 9500265258 | hema.m@eec.srmrmp.edu.in | |
| 6 | Mrs.V. Sunanthini | EIE | 9176647645 | sunanthini.v@eec.srmrmp.edu.in | |
| 7 | Ms. Jean Ida Gunaseeli | English | 9677744399 | gunaseeli.w@eec.srmrmp.edu.in | |
| 8 | Ms.R.Sheeja | Civil | 9791161753 | sheeja.r@eec.srmrmp.edu.in | |
| 9 | Mrs..K.Nagachandrika | Mechanical | 908194009 | nagachandrika.k@eec.srmrmp.edu.in | |
| 10 | Mrs.V.Sowmiya | Maths | 9444971382 | sowmiya.v@eec.srmrmp.edu.in | |
| 11 | Dr.R.Anitha Devi | Chemistry | 9884084977 | anithadevi.r@eec.srmrmp.edu.in | |
| 12 | Dhivya.S | CSE | |||
| 13 | Pavithra.E | EIE |
Following the directions of UGC, AICTE and Anna University the Grievances Redressal Cell is established in order to deal with the individual grievances related to students and faculty members and to ensure the redressal of grievances amicably in a time bound manner.
The online Grievance Redressal mechanism can be able to receive and dispose of the grievances online. The Flex board is fixed near the office with the committee members list, contact numbers and email-id’s of members indicating the details of the online Grievance Redressal mechanism i.e. URL of the online Grievance Redressal Portal to ensure publicity/awareness of the establishment of Grievance Redressal mechanism.
Faculty from departments, who are members of this cell meet periodically and provide solutions to problems related to girl students and women employees…The committee invites suggestions from employees for improving the working environment and resolving issues if any. Any grievances/sexual harassment related specific issues are addressed through professional counseling. If required, parents are called and counseled confidentially.
The students approach the Cell to voice their grievances regarding academic and non academic matters. The cell redresses the grievances at individual and class level and grievances of common interest. Students are encouraged to use the suggestion box placed on the campus to express constructive suggestions and grievances.
Suggestion Boxes are provided in every building and grievance records are placed at vantage points in the college (including the Library and Hostels) for the students/staff to air their grievances. Complaints dropped in the ‘Suggestion Box’ by students and oral complaints are also redressed. All complaints are scrutinized by the management and the grievance redressal cell.Hod/Principal/Director regularly attends to these on daily basis. The college assures students that once a complaint is made, it will be treated with confidentiality.

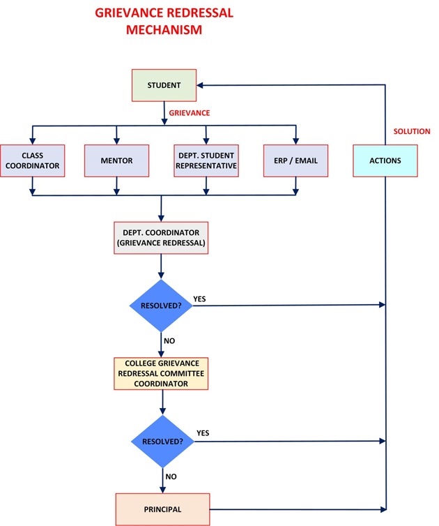
Grievance Redressal Protocol
** Registration of grievances via email-id/submitting in person at GRC or Department Coordinators /online registration system.
** Acknowledging the receipt of grievances immediately.
** Forwarding to the Grievance Redressal cell.
** Scrutiny of the redressal process by reviewing the grievances.
** Call for hearing or Enquiry if the resolution is not satisfactory in a stipulated time.
** Forward to the student counselor if required.
** Final resolution/decision by grievance redressal committee.
** Communicating the final decision to both parties.
** Closing of grievance and preparation of report
** Feedback for improving the redressal process from time to time.
Contact
For any Grievances contact mail-id is grc@eec.srmrmp.edu.in